各州、市、县、区人民政府,省直有关部门,中央驻滇有关单位:
《云南省深化医药卫生体制改革2022年重点工作任务》已经省人民政府同意,现印发给你们,请认真贯彻执行。
云南省人民政府办公厅
2022年8月8日
(此件公开发布)
云南省深化医药卫生体制改革
2022年重点工作任务
2022年全省深化医药卫生体制改革要坚持以习近平新时代中国特色社会主义思想为指导,全面贯彻党的十九大和十九届历次全会精神,认真落实党中央、国务院决策部署和国务院办公厅印发的《深化医药卫生体制改革2022年重点工作任务》以及省委、省政府工作要求,深入推广三明医改经验,促进优质医疗资源扩容和均衡布局,持续推动从以治病为中心转变为以人民健康为中心,着力解决人民群众看病就医难题。
一、构建有序的就医和诊疗新格局
(一)发挥国家区域医疗中心、省级高水平医院的辐射带动作用。加快推进心血管病、呼吸、肿瘤国家区域医疗中心建设,积极争取创伤、神经等区域医疗中心项目纳入国家项目。以省级医院为依托,打造省级高水平临床诊疗中心、高水准临床科研创新平台和高层次人才培养基地。引导优质医疗资源扩容下沉。(省发展改革委、省卫生健康委、省教育厅,各州、市、县、区人民政府按照职责分工负责。以下均需各州、市、县、区人民政府负责,不再列出)
(二)增强州市级医院服务能力。推动重点专科和专科联盟建设,有效提升州市级医院医疗救治水平和州市域内就诊率。在玉溪市、保山市、临沧市开展城市医疗集团建设试点,试行网格化布局和规范化管理,完善体制机制,统筹负责网格内居民预防、治疗、康复、健康促进等一体化连续性服务。支持社会办医疗机构参与城市医疗集团、县域医共体、远程医疗协作网和专科联盟建设。(省卫生健康委、省医保局按照职责分工负责)
(三)全面推进紧密型县域医共体建设。全面推进医共体建设和县域医疗卫生服务体制机制改革,出台关于全面推进紧密型县域医共体建设的实施意见,鼓励以州、市为单位整体推进县域医共体建设,市辖区可结合实际探索加入紧密型城市医疗集团建设。同步推进县域医共体医保资金打包付费改革,加强监督考核,出台打包付费评价指标。(省卫生健康委、省人力资源社会保障厅、省财政厅、省医保局按照职责分工负责)
(四)夯实基层医疗卫生“网底”。深入开展“优质服务基层行”活动,推动家庭医生签约服务,引导二级及以上医疗机构和非公立医疗机构医师加入家庭医生队伍,允许服务关系稳定的家庭医生和签约居民签订2—3年有效期的服务协议,推行长期处方服务并完善相关医保支付政策。采取巡诊、派驻等方式确保村级医疗卫生服务全覆盖,落实乡村医生多渠道补偿政策,支持和引导符合条件的乡村医生参加基本养老保险,实施基层卫生人才能力提升和执业资格考试培训,推动乡村医生向执业(助理)医师转化。巩固拓展健康扶贫成果,确保乡村医疗卫生机构和人员“空白点”动态清零,县、乡、村三级医疗机构动态达标。(省卫生健康委、省人力资源社会保障厅、省医保局、省乡村振兴局按照职责分工负责)
(五)持续推进分级诊疗和优化就医秩序。推动医疗资源扩容和区域均衡布局,督促指导各级医院按照国家疾病分级诊疗技术方案和入出院标准,引导有序就医。持续推进保山市、文山市、景洪市国家城市医联体试点工作。做好第一批10个专业省级专科联盟遴选和建设管理,进一步推进分级诊疗各项工作。(省卫生健康委、省医保局按照职责分工负责)
二、深入推广三明医改经验
(六)持续推广三明医改经验。全面落实《云南省深化医药卫生体制改革领导小组关于深入推广福建省三明市医改经验深化三医联动改革的若干措施》(云医改发〔2022〕2号),推动各级党委和政府主要负责同志或一位主要负责同志担任医改领导小组组长,由一位政府负责同志统一分管医疗、医保、医药工作,充分发挥医改领导小组的统筹协调作用。(省医改领导小组秘书处负责)
(七)持续开展药品耗材集中带量采购。全面落实国家药品耗材集中带量采购政策,分批分类推进药品和高值医用耗材集中带量采购。以推进跨省联盟、带量价格联动等方式,不断扩大集中带量采购品种覆盖面。落实药品耗材集中采购医保资金结余留用政策,完善结余留用考核,激励合理优先使用中选产品。以医保支付为基础,推进建立招标、采购、交易、结算、监督一体化的省级招标采购平台,提高平台服务能力和技术支撑。(省医保局、省财政厅、省人力资源社会保障厅、省卫生健康委、省机关事务局按照职责分工负责)
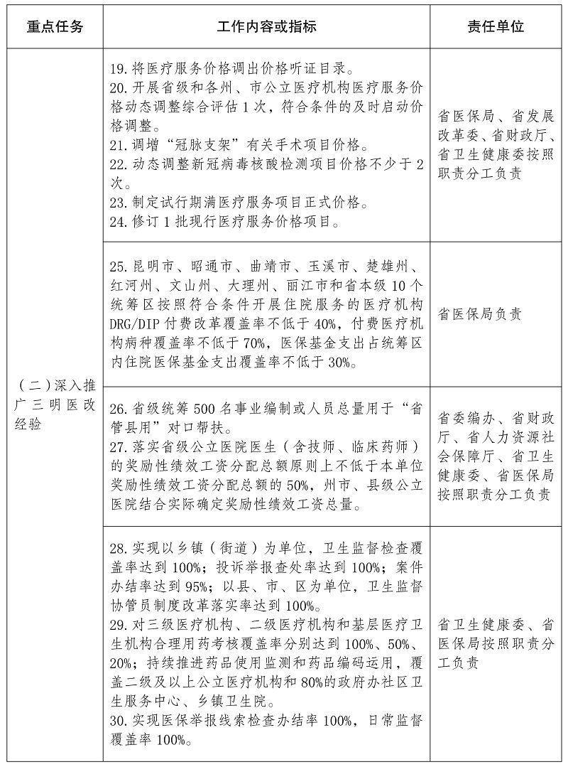
(八)持续推进医疗服务价格改革。落实医疗服务价格重要事项报告制度。修订《云南省医疗服务价格动态调整实施方案(试行)》,将医疗服务价格调出价格听证目录。完善医疗服务价格调整的启动条件、触发标准及约束条件,按照医疗服务价格管理权限及有关职能开展公立医疗机构医疗服务价格动态调整综合评估,符合条件的及时启动价格调整工作。实施新增医疗服务价格项目线上申报、审核及论证,及时提出价格项目意见。(省医保局、省发展改革委、省财政厅、省卫生健康委按照职责分工负责)
(九)持续推进医保支付方式改革。指导所有统筹区启动按疾病诊断相关分组(DRG)付费或按病种分值(DIP)付费改革,统一全省DRG付费分组方案和权重。规范全省日间手术医保付费政策,探索门诊按人头付费相关工作。(省医保局、省卫生健康委、省财政厅按照职责分工负责)
(十)持续深化公立医院人事薪酬制度改革。落实优质医疗资源“省管县用”对口帮扶机制的实施方案。按照“两个允许”要求,落实云南省深化公立医院薪酬制度改革实施方案,科学合理确定并动态调整公立医院薪酬水平。在核定的薪酬总量内,公立医院可采取多种方式自主分配,可自主设立体现医疗行业特点、劳动特点和岗位价值的薪酬项目,优化内部分配办法,在整体水平提高的基础上,合理扩大医生的分配比例,健全以公益性考核为导向的考核评价机制,制定完善公立医院负责人绩效考核评价办法。支持符合条件的三级医院开展高级职称自主评审试点工作。(省人力资源社会保障厅、省委编办、省财政厅、省卫生健康委、省医保局按照职责分工负责)
(十一)持续加强医疗卫生综合监管。发挥好医疗卫生行业综合监管联席会议制度作用,有效提升监管合力。大力推行医疗卫生行业“互联网+监管”,持续推行“双随机、一公开”飞行检查等精准监管机制,加强医保基金智能监控应用,深入开展打击欺诈骗保专项整治行动,严厉打击各类定点医药机构欺诈骗保行为。加强医药领域价格监管。在全省稳步推进医疗机构合理用药考核及药品使用监测工作。推进统一医保信息业务编码动态维护和深化应用。(省卫生健康委、省市场监管局、省医保局、省药监局按照职责分工负责)
三、着力提升公共卫生能力
(十二)提升疾病预防控制能力。加强疾控机构设施设备更新配备,提升监测预警、现场流行病学调查和现场应急处置能力。平稳有序做好疾病预防控制机构改革有关工作。(省卫生健康委、省委编办按照职责分工负责)
(十三)推进医防协同。以深入推进国家公共卫生项目为抓手,通过实施癌症、心血管疾病、慢阻肺等重大慢性病高危筛查干预项目,强化医疗机构、专业公共卫生机构和基层医疗卫生机构在慢性病预防、早期筛查和综合干预的深度融合。推进公立医疗机构设立公共卫生科等直接从事疾病预防控制工作的科室。充分发挥职业病专科医院、综合医院的作用,加强尘肺病、化学中毒等职业病诊断救治康复能力建设。(省卫生健康委负责)
(十四)全力做好新冠肺炎疫情防控。坚持“外防输入、内防反弹”总策略和“动态清零”总方针,落实“四方责任”和“四早”要求,加强疫情源头控制,突出口岸地区疫情防控,严格落实高风险人员闭环管理,科学精准处置局部疫情,抓好扩大国家免疫规划疫苗和新冠病毒疫苗接种工作,不断优化完善防控措施,坚决守住不出现疫情规模性反弹的底线,统筹好疫情防控和经济社会发展,努力用最小的代价实现最大的防控效果。(省卫生健康委、省财政厅、省外办、省医保局、省药监局、省口岸办、昆明海关、云南出入境边防检查总站、民航云南安全监管局按照职责分工负责)
(十五)持续推进健康云南行动。制定健康云南行动年度实施方案,确保完成2022年阶段性目标任务。推进医疗机构和医务人员开展健康教育和健康促进的绩效考核机制建设。深化拓展爱国卫生“7个专项行动”,开展“绿城市、治污染、除四害、食安心、勤锻炼、管慢病、家健康”为主题的健康县城建设三年行动,推动全生命周期健康管理理念贯穿城市规划、建设、管理全过程及各环节,将健康融入所有政策。(省卫生健康委、省委宣传部、省教育厅、省生态环境厅、省住房城乡建设厅、省农业农村厅、省水利厅、省市场监管局、省体育局、省妇联按照职责分工负责)
四、统筹推进医药卫生高质量发展
(十六)推动公立医院综合改革和高质量发展。着力推进以药品耗材采购方式、人员总量管理、医保支付方式、人事薪酬制度、医疗服务价格、财政补助方式等为重点的改革。研究制定公立医院临床医技科室双培养、双带头人工作方案。开展公立医院高质量监测督导评价工作。推进建立健全现代医院管理制度试点。推进落实二级及以上公立医院设立总会计师岗位制度。持续推动公立医院绩效考核工作,将所有二级、三级公立医院和妇幼保健机构纳入年度绩效考核范围。(省卫生健康委、省委编办、省财政厅、省人力资源社会保障厅、省医保局按照职责分工负责)
(十七)强化政府投入责任。坚持公益性,落实各级政府在卫生健康领域的投入责任,指导州、市按照规定落实政府对符合区域卫生规划公立医院的投入政策。按照国家要求,开展公立医院改革与高质量发展有关工作,探索推行省属公立医院财政投入保障机制改革,激励引导省属公立医院高质量可持续发展。(省财政厅、省卫生健康委按照职责分工负责)
(十八)完善多层次医疗保障体系。完善异地就医直接结算办法,每个县、市、区至少有一家定点医疗机构能够提供包括门诊费用在内的医疗费用跨省直接结算服务。所有统筹区均开通高血压、糖尿病、恶性肿瘤门诊放化疗、尿毒症透析、器官移植术后抗排异治疗等5种特慢病有关治疗费用跨省直接结算服务。积极推进昆明市长期护理保险制度试点,及时总结可复制、可推广的试点经验,按照国家统一部署稳步扩大试点地区覆盖范围。支持商业保险机构开发与基本医疗保险相衔接的商业健康保险产品,更好覆盖基本医保不予支付的费用,探索推进医保信息平台按照规定与商业健康保险信息平台信息共享。(省医保局、省财政厅、省卫生健康委、省税务局、云南银保监局按照职责分工负责)
(十九)提升药品供应保障能力。持续深化审评审批制度改革,加快有临床价值的创新药上市。制定出台云南省关于加快化学药产业高质量发展的若干措施。将通过化学仿制药质量和疗效一致性评价的品种列入2022年药品省级监督抽样的重点品种,严把药品质量关。坚持基本药物主导地位,促进基本药物优先配备、合理使用。修订我省药品和医用耗材动态挂网方案,完善挂网、撤网及配送企业考核等管理规则,加强药品的供应保障。加强用药指导和帮扶,强化城市医疗联合体、县域医共体内部上下级用药衔接。扩展药品短缺信息监测覆盖面,不断强化短缺信息共享、分级应对。持续推进药品临床综合评价工作。推进医药企业信用评价制度建设,依法依规完善信用评价、修复、通报、价格函询、约谈等制度。探索药品流通新业态新模式。(省工业和信息化厅、省商务厅、省卫生健康委、省市场监管局、省机关事务局、省医保局、省药监局等按照职责分工负责)
(二十)提高药品流通信息化管理水平。建立完善医用耗材信息化追溯机制,推进医疗器械唯一标识(UDI)实施,加强药品和医用耗材监管能力建设。推进我省药品集中采购平台与省医保平台、省商务厅“两票制”验票平台数据对接。推动云南省“互联网+药品流通”公共服务平台大数据开发利用,探索医疗器械耗材信息化管理,提高“两票制”验票平台对公立医疗机构的覆盖率,积极试点推动民营医疗机构和定点医保药店上线运营。(省商务厅、省卫生健康委、省医保局、省机关事务局、省药监局、省税务局按照职责分工负责)
(二十一)推动中医药传承创新发展。推进国家中医药传承创新中心、国家中医疫病防治基地、中医特色重点医院和省民族医医院等项目建设。强化中医临床重点学科、专科建设,实施基层中医药服务能力提升工程。推动综合医院、妇幼保健机构中医药工作,争取国家支持建设中西医协同“旗舰”医院、“旗舰”科室。落实医保支持中医药传承创新发展的有关政策,探索中医药特色病种(组)在按疾病诊断相关分组(DRG)付费、按病种分值(DIP)付费等支付方式改革中的应用,实施DRG和DIP付费的地区,对中医医疗机构、中医优势病种的系数和分值给予倾斜。针对中医优势病种试行按中医疗效价值付费,实现中西医同病同效同价。开展符合中医药服务特点的支付方式改革,一般中医药诊疗项目可继续按项目付费。(省卫生健康委、省发展改革委、省财政厅、省医保局按照职责分工负责)
(二十二)协同推进有关领域改革。实施社区医养结合能力提升行动。通过农村订单定向医学生免费培养、全科专业住院医师规范化培训、助理全科医生培训、全科医生转岗培训等多种途径,持续加强全科医生培养。持续开展专科护士培训,重点加强老年、儿科、重症、传染病专科护士培养培训,促进专科护士培训同质化管理,提升专科护士培训质量。支持职业院校增设“一老一小”等健康服务产业和托育服务有关专业。以“网络通、数据通、业务通”为抓手,推进全省县域卫生健康信息互通共享。(省教育厅、省公安厅、省民政厅、省人力资源社会保障厅、省卫生健康委、省医保局按照职责分工负责)
各地、有关部门要切实加强组织领导,及时研究解决重点难点问题。各级医改牵头协调机构要切实履行职能作用,全面做好医改统筹协调、指标监测、督导评价、宣传引导、绩效考核等工作,确保各项医改工作任务落地见效。
附件:云南省深化医药卫生体制改革2022年重点工作指标清单
附件
云南省深化医药卫生体制改革
2022年重点工作指标清单




